首页
学校概况
学校简介
校长寄语
学校荣誉
校园风景
专业设置
专业列表
特色专业
校园文化
校园活动
学生活动
教师活动
校外活动
信息公开
新闻动态
通知公告
招生就业
招生信息
就业信息
实习备案工作
教学教研
教师风采
资源建设
教研视窗
教学教研
News
教学教研
教师风采
资源建设
教研视窗
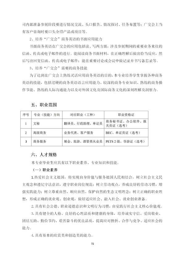
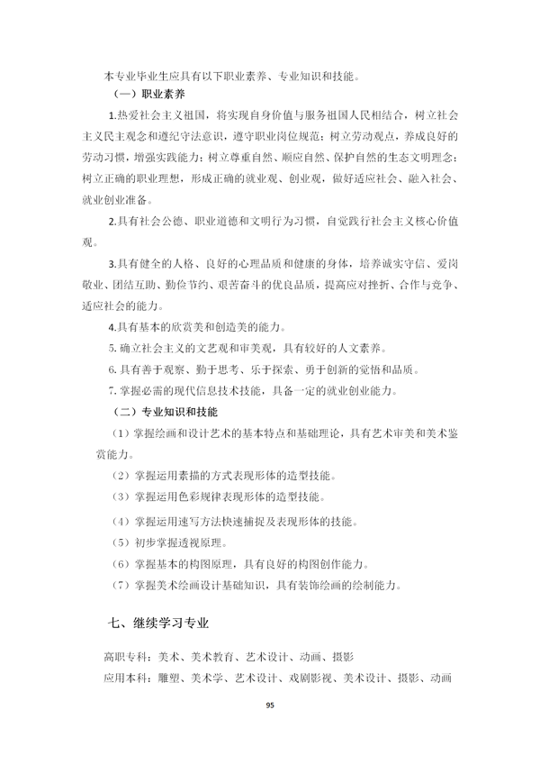
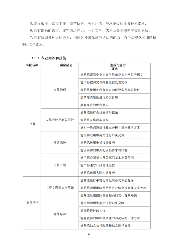
当前位置 :
主页
>
教学教研
>
2022级各专业人才培养方案汇总
作者: 陈老师
时间: 2022-08-26 14:19
点击: 次